2026-02-03 12:52:56 +03:00
2026-02-03 11:18:00 +03:00
2026-02-02 20:42:12 +03:00
2026-02-02 22:57:27 +03:00
2026-02-02 20:29:05 +03:00
2026-02-02 22:20:52 +03:00
2026-02-02 20:29:05 +03:00
2026-02-03 11:18:00 +03:00
2026-02-03 11:18:00 +03:00
2026-02-02 22:57:27 +03:00
2026-02-03 11:18:00 +03:00
2026-02-02 21:43:08 +03:00

Телеграм бот для сбора датасета для автоматического протоколирования совещаний

Запуск

Локально

cp .env.example .env
# Заполнить .env
uv run main.py

Docker

cp .env.example .env
# Заполнить .env
docker compose up -d --build

Данные сохраняются в data/, data_partial/ и bot.db — они монтируются как volumes.

Данные

Формат входных данных

Телеграм бот получает сценарии совещаний. Каждый сценарий представлен в виде отдельного файла в формате json с названием <scenario_id>.json. Сценарий состоит из списка реплик, для каждой из которых указан текст реплики и идентификатор диктора в рамках одного сценария.

[
    {
        "text": "text of the replica",
        "speaker_id": 0
    },
    {
        ...
    }
]

Результат работы бота

Бот сохраняет аудиофайлы с озвученными репликами в файлы data/<scenario_id>/<replica_number>_<dataset_speaker_id>.wav, где <replica_number> - это номер реплики в сценарии (0-indexed), <dataset_speaker_id> - это идентификатор диктора во всём датасете, по-сути, соответствует уникальному пользователю бота. Один диктор может озвучить несколько дорожек из разных совещаний. При этом он не может озвучивать две разные дорожки в рамках одного совещания, таким образом гарантируется, что разным speaker_id соответствуют разные дикторы в рамках одного совещания.

В data попадают только полностью озвученные дорожки. Под дорожкой подразумевается набор всех реплик одного диктора в рамках сценария. Дорожки, озвученные частично, хранятся в data_partial/<scenario_id>/<replica_number>_<dataset_speaker_id>.wav. Они автоматически переносятся в data после завершения озвучивания.

База данных

Служебные данные, такие как состояния пользовательских сессий, соответствие dataset_speaker_id и telegram_user_id и т. п., сохраняются в базе данных SQLite. После перезагрузки бота его состояние полностью восстанавливается из базы данных.

Интерфейс бота

Состояния пользовательской сессии

Состояния бота

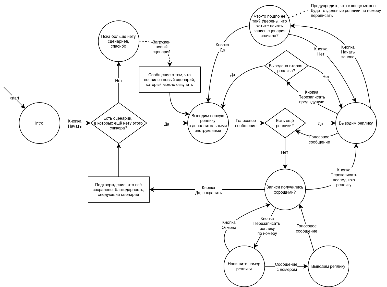
  • INTRO - начальное состояние сессии сразу после команды /start. Выводится сообщение о том, что это за бот и небольшое пользовательское соглашение, уведомляющее о целях сбора данных. Единственная кнопка - Принять и продолжить. После нажатия на неё условный переход либо в NO_MORE_SCENARIOS, если нету доступных сценариев для озвучивания, либо в FIRST_REPLICA .
  • NO_MORE_SCENARIOS - выводится сообщение о том, что пока больше нет сценариев для озвучивания. Из NO_MORE_SCENARIOS может произойти переход в FIRST_REPLICA, когда на сервер загружается новый сценарий, при этом выводится дополнительное уведомление. Самостоятельно пользователь не может покинуть это состояние.
  • FIRST_REPLICA - выводится первая реплика дорожки с дополнительными инструкциями для пользователя (i = 0). При отправке аудиосообщения с озвучкой реплики, происходит условный переход в SHOW_REPLICA (i += 1), если это не последняя реплика в дорожке, либо в CONFIRM_SAVE.
  • SHOW_REPLICA - выводится i-ая (0-indexed) реплика дорожки и её номер (1-indexed для пользователя, то есть i + 1). Есть две кнопки. Кнопка "Перезаписать предыдущую реплику", по ней условный переход в FIRST_REPLICA, если i == 1, либо в SHOW_REPLICA (i -= 1). Кнопка "Начать заново", по ней переход в CONFIRM_RESTART. При отправке аудиосообщения с озвучкой реплики, происходит условный переход в SHOW_REPLICA (i += 1), если это не последняя реплика в дорожке, либо в CONFIRM_SAVE.
  • CONFIRM_RESTART - выводится сообщение с предупреждением о том, что текущие результаты озвучивания будут удалены и информация о том, что в конце записи дорожки, можно будет перезаписать отдельные реплики. Две кнопки. Кнопка "Да, перезаписать", по ней переход в FIRST_REPLICA. Кнопка "Нет, продолжить", по ней возврат в SHOW_REPLICA.
  • CONFIRM_SAVE - выводится сообщение с предложением сохранить результаты озвучивания. Три кнопки. Кнопка "Да, сохранить", по ней условный переход в FIRST_REPLICA с выводом уведомления сообщения о сохранении дорожки, если ещё есть сценарии не озвученные этим диктором, иначе в NO_MORE_SCENARIOS. Кнопка "Перезаписать последнюю реплику", по ней возврат в SHOW_REPLICA. Кнопка "Перезаписать реплику по номеру", по ней переход в ASK_REPLICA_NUMBER.
  • ASK_REPLICA_NUMBER - выводится сообщение с предложением ввести номер реплики для перезаписи. Есть кнопка "Отмена", по ней возврат в CONFIRM_SAVE. После сообщения с номером реплики происходит переход в REPEAT_REPLICA.
  • REPEAT_REPLICA - выводится реплика с указанным номером (1-indexed для пользователя). После отправки аудиосообщения с озвучкой реплики возврат в CONFIRM_SAVE.

Некорректные пользовательский ввод не изменяет состояние, лишь выводится уведомление об ошибке.

Другие особенности

Везде используются inline-кнопки. При этом кнопки под старыми сообщениями автоматически удаляются.

История сообщений остаётся в чате с ботом. UX не строится на редактировании сообщений.

В первую очередь пользователям предлагается озвучить дорожки, которые никто ещё не начал озвучивать. Затем те дорожки, которые кто-то начал озвучивать, но ещё не закончил. И топлько потом дорожки, для которых уже озвучка. Тем не менее, одна дорожка может быть озвучена несколькими дикторами.

Администрирование

Бот управляется единственным администратором, чей Telegram логин указывается в переменной окружения ADMIN_LOGIN. Только у администратора доступна команда /admin, переводящая пользовательскую сессию в состояние ADMIN. Команда доступна из любого другого состояния. В ADMIN доступна кнопка "Вернуться в пользовательский режим", переводящая пользовательскую сессию в то состояние, из которого она была переведена в ADMIN. Исключением является случай, когда админ озвучивал дорожку из сценария, который только что был удалён. После перехода режим администратора выводится сообщение с информацией о текущем состоянии датасета: количество полностью озвученных сценариев, общее количество сценариев, количество полностью озвученных дорожек, общее количество дорожек, количество уникальных дикторов, количество озвученных реплик, общее количество реплик, количество уникальных пользователей бота и т. п.

В ADMIN администратор может отправить боту json-файл с новым сценарием. Это переводит пользовательскую сессию в состояние ADMIN_UPLOAD_CONFIRM, если файл корректен, иначе выводится сообщение об ошибке в формате файла. В ADMIN_UPLOAD_CONFIRM выводится сообщение с предложением добавить сценарий, а также дополнительная информация о сценарии: количество дорожек, количество реплик. Две кнопки: "Да, добавить" и "Отмена". Обе кнопки возвращают администратора в состояние ADMIN.

В ADMIN доступна кнопка "Удалить сценарий". По нажатию выводится список всех сценариев в виде inline-кнопок, а также кнопка "Отмена". Выбор сценария переводит в состояние ADMIN_DELETE_CONFIRM. В этом состоянии выводится информация о сценарии: количество дорожек, количество реплик, количество записей. Две кнопки: "Да, удалить" и "Отмена". При удалении удаляются записи из базы данных и файлы из data/ и data_partial/, а все пользователи, которые озвучивали этот сценарий, переводятся в FIRST_REPLICA с выводом уведомления сообщения о сохранении дорожки, если ещё есть сценарии не озвученные этим диктором, иначе в NO_MORE_SCENARIOS. Обе кнопки возвращают в ADMIN.

Description
No description provided
Readme 702 KiB
Languages
Python 99.7%
Dockerfile 0.3%