This website requires JavaScript.
Explore
Knowledge base
diploma
/
dataset-tg-bot
Code
Actions
Releases
Files
80ae9d6a0f1d071155dccbd883b58befb1d6f863
dataset-tg-bot
/
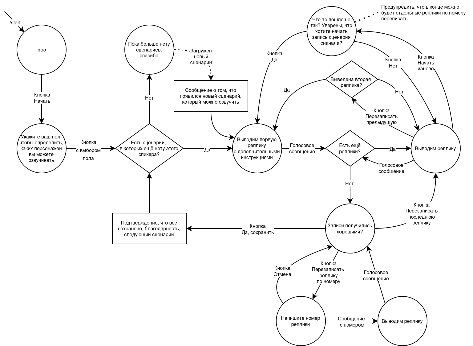
bot-states.png
Arity-T
d51bbe04ba
Пол пользователя
2026-02-04 13:00:20 +03:00
219 KiB
1536x1122px
Raw
History